IM平台_IM(中国)

IM平台_IM(中国) 为您主要提供云南制冷设备,云南制冷剂,云南冷库工程等相关的展示和信息更新,欢迎您的收藏。
云南冷库安装品牌企业 优质冷库,做足"面子"
二维码
定制热线: 13888709601
IM平台_IM(中国)
咨询热线
13888709601
全国售后热线:
13888709601
邮箱:1105409420@qq.com
地址:云南昆明市盘龙区二环东路473号

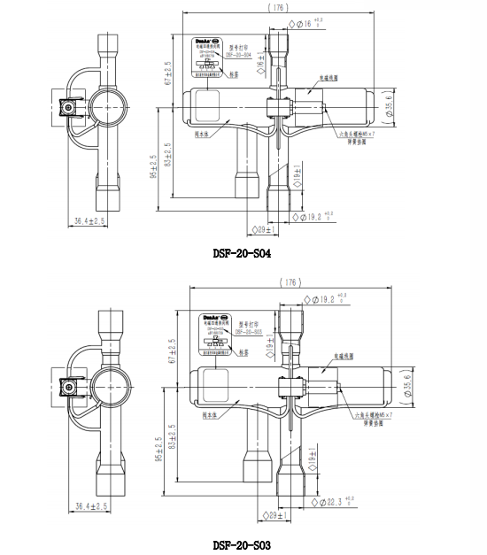
盾安三通化霜阀产品说明书

发布时间:2017-7-6 0:00:00    来源://fgjcrm.com/news358560.html    

  盾安三通化霜阀产品说明书

相关产品
IM平台_IM(中国) 关于我们 产品中心 IM平台_IM(中国) 新闻资讯 IM平台_IM(中国) 网站地图 XML

Copyright©fgjcrm.com ( 点击复制 )IM平台_IM(中国)   

云南制冷设备怎么样?云南制冷剂哪家便宜?云南冷库工程哪家好?IM平台_IM(中国) 主要提供云南制冷设备,云南制冷剂,云南冷库工程

热门城市推广:    Powered by  

备案号:

微信IM平台_IM(中国)